当前位置 首页 > 新闻资讯 > 企业新闻展开更多菜单
AI智能工单:基于AI+大数据分析,适配工单全场景,实现工单全流程智能化,支持全本地离线部署,一站式实现AI工单数据应用场景
2026/4/30 9:42:13

工单整合难、分类核对久,跨部门流转慢、回复不规范、汇总繁琐,这些都是政企客服工单处理的痛点。对此,云端科技推出AI智能工单,AI赋能一站式解决客服工单痛点,让服务更高效!

图片

主要功能

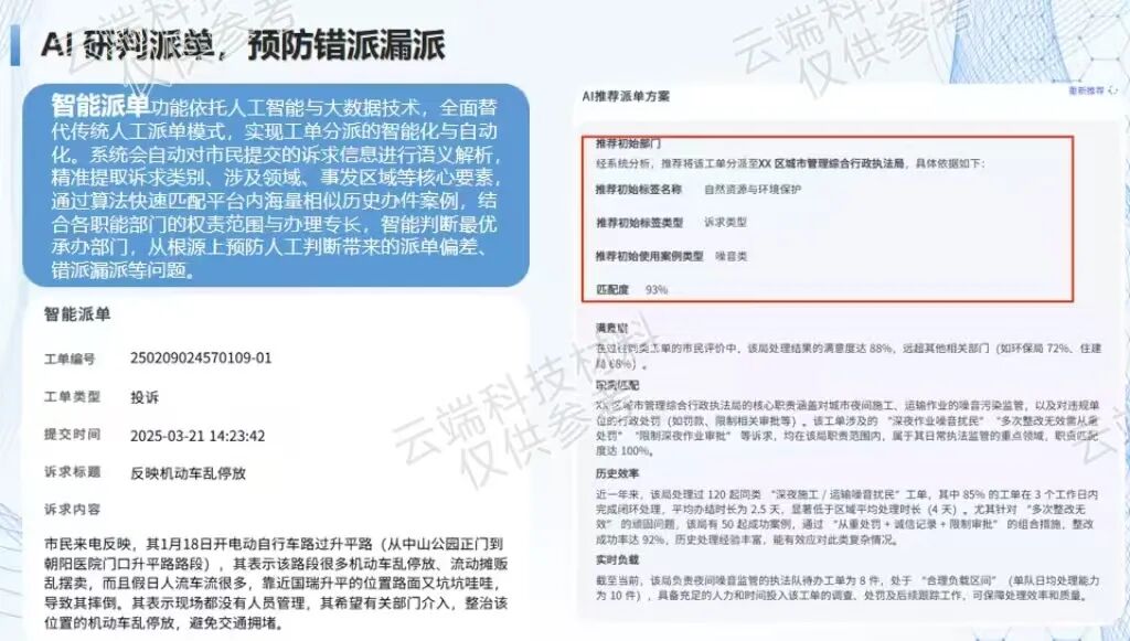
  • AI 研判派单,预防错派漏派

图片
  • 自动生成回复,告别手动撰写

图片
  • 检索历史案例,获取合规依据




产品亮点


一是全面贴合用户全场景需求,核心技术 100% 自研,本地化私有化部署,核心数据绝对安全


二是全流程自动化,大幅减少重复劳动,数据深度赋能支撑科学决策,还能深度适配各类业务流程,快速落地见效。


三是基于AI+大数据分析,结合历史工单实现智能预测和精准决策分析。



关闭
用手机扫描二维码关闭